清华、北大、浙大、川大等发布2023研考复试线
- 来源:
- 五道口的颜学姐、高校官网
- 最后修订:
- 2023/3/31 13:50:00
摘要: 清华、北大、浙大、川大等发布2023研考复试线2023年研考国家线发布后,34所自划线的学校也开始陆续发布复试线。清华、北大在同一天发布,也基本是最早发布复试线的学校。清华大学清华在2022年,金融和应用统计专硕的复试线超过400分,分别是403分和420分,2023年都下降了,金融,369分,应用统计,405分。应用统计是2023年唯一一个复试线超400分......
清华、北大、浙大、川大等发布2023研考复试线
2023年研考国家线发布后,34所自划线的学校也开始陆续发布复试线。
清华、北大在同一天发布,也基本是最早发布复试线的学校。
清华大学
清华在2022年,金融和应用统计专硕的复试线超过400分,分别是403分和420分,2023年都下降了,金融,369分,应用统计,405分。应用统计是2023年唯一一个复试线超400分的专业。金融下降了34分。
不过金融不是降分最多的专业,公共卫生专硕,从359降到315,下降44分;应用心理专硕从386降到350,下降36分;新闻传播专硕,从385到363,下降22分。另外还有不少学科也是下降。总体来说,降的学科多,升的学科少。
体育专硕的复试线从360上升到380,涨了20分,是清华所有专业里上升最多的学科。物流工程与管理专硕也涨了8分,哲学和法学两个学硕,分别增加了5分。
下图是清华2023年复试线。

下图是清华2022年复试线。

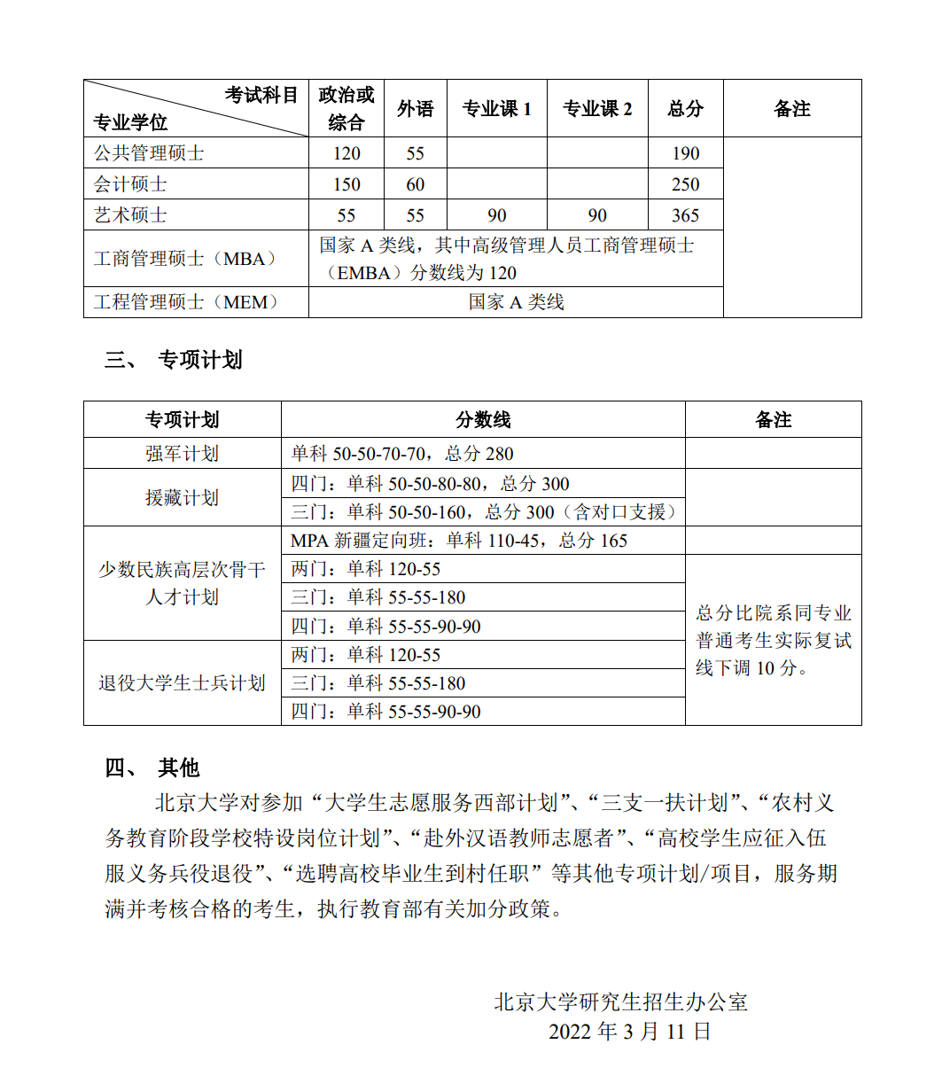
北京大学
考研跟高考不一样,每所学校的冷门、热门考研专业每年都会发生变化。北大跟清华的情况有很大的不同。
北大的应用心理专硕,从355分暴涨到390分,涨了40分。保险专硕和审计专硕也分别涨了20分。
北大的公共卫生专硕分数持平,没有变化。跌幅最大的是汉语国际教育,从365跌到350。
其余的专业都是微跌,跌幅没有清华的大,下跌数量也没有清华的多。大部分的学科都是持平。
下面两张图分别是北大2023和2022年的复试线。




浙江大学
浙大与清北的情况又有所不同。
法学从2022的345分提高了2023年的365分,上涨了20分。教育学从2022年的355分上涨到370分,上升了15分。医学从330到340分,上升了10分。
在专硕里面,应用心理专硕上涨最多,从365到390分,上涨了25分。新闻与传播从367分到385分,上涨了18分。这个难能可贵,因为在大部分学校,新闻与传播的复试线都是下降的。会计也上涨了10分。浙大的情况跟清华的对应起来看,很有趣。
浙大不少学科的复试线也是下降的,下降幅度比清华要好。在学硕学位中,最厉害的哲学下降15分,经济学、农学分别下降了10分。在专硕学位中,文物与博物馆,从370下跌到350分,下降了20分。农业、兽医、风景园林从330分下降到310分,也下降了20分。
下图是2023年浙大的复试线。


四川大学
四川大学的最高分数线很有趣,是社会工作,从2022年的345分暴涨到405分,涨了60分。大多数学校的社会工作分数线都是跌,涨的极为罕见。2022年的最高分数线是应用心理398分,2023年是380分,下跌18分。2022年新传的分数线排第二,397分,2023年则为372分,下跌25分。新闻与传播复试线下跌比较正常,而浙大的上涨则比较少见。
下图是四川大学2023年复试线。

从四所学校的分数线来看,各校情况各异,相对来说,北大最平稳,清华大起大落。
(来源:五道口的颜学姐;声明:该网站刊载此文,是出于传递更多信息之目的,文章版权归原作者所有。若有来源标注错误或侵犯了您的合法权益,请联系更正或删除。)